Instance Verification Kit (IVK)
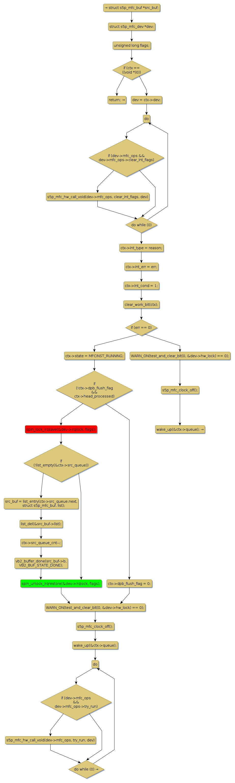
spin lock @ [16567+40+/linux-3.19-rc1/drivers/media/platform/s5p-mfc/s5p_mfc.c]
Instance Signature: irqlock
|
The Matching Pair Graph:
|
|
Function Name
|
Control Flow Graph (CFG)
|
Events Flow Graph (EFG)
|
Source Correspondence
|
|
s5p_mfc_handle_init_buffers
|
|
|
[16092+27+/linux-3.19-rc1/drivers/media/platform/s5p-mfc/s5p_mfc.c]
|